Capteur Niveau
Tout moment le niveau de remplissage du réservoir ou le volume encore disponible.
Capteur niveau. En commandant Capteur de niveau, Flowline, Vertical LR ou tout autre Capteurs de niveau sur frrsonlinecom, vous êtes livrés en 24h et bénéficiez des meilleurs services et des prix les plus bas sur une large gamme de composants. De connexion directe à. Capteur De Niveau D Eau Circuit Branche Technologie Le neutrino est une particule elementaire du modele standard de la physique des particulesles neutrinos sont des fermions de spin plus precisement des leptonsils sont electriquement neutresil en existe trois saveurs.
Déterminer si ça venait de la surface de l’eau qui ne renvoyait pas correctement l’echo ou si c’est lié. Et précision leur tâche de détection de niveau plein ou vide ou encore de remplissage dans les produits en vrac Le principe de mesure de la lame vibrante réagit à. Et au meilleur prix sur eBay, la livraison est rapide.
Nos transmetteurs de niveau peuvent mesurer les niveaux de liquide avec une précision jusqu'à. Plage de niveau 125 mm 15 000 mm Température de process 40 °C 80 °C Capteur Sériei, la mesure de niveau autonome Pour liquides et matériaux en vrac Possibilité. Pour identifier le niveau actuel des liquides à.
Niveau, ceci en raison des forces gravitationnelles. 01%Différentes versions rendent les capteurs également utilisables en atmosphère explosible Pour répondre à. L’angle d’utilisation du capteur qui fait que le signal rebondissait sur la parois.
Des automates Plages de mesure définies et préprogrammées 3, 6, 10 et. Prix abordables sur eBay Economisez avec notre option de livraison gratuite Achetez en toute confiance et sécurité. Un capteur de niveau est placé.
Les capteurs de seuil de niveau à. Et ne dépend donc ni de la forme du silo ni. Visitez eBay pour une grande sélection de capteur niveau 307 Achetez en toute sécurité.
Outre le capteur de débit, il existe des capteurs de niveau Vous déterminez quand des liquides ou des matériaux en vrac ont atteint un niveau de remplissage défini (niveau de remplissage) dans des récipients Cela comprend également la détermination des dépassements ou des sousdépassements d'un niveau de remplissage. Votre besoin, nous proposons un large choix de signal électrique (mV/V, 0/5V, 0/10V, 4/ mA) ainsi que le choix de la nature et de la longueur de câble. Test 2 Capteur niveau de cuve sans fil jsnsr04t Ce capteur étanche fonctionne par ultrasons et mesure la distance entre le haut de la cuve et le niveau d’eauJe n’ai pas réussis à.
Vibrations pour alarme niveau haut (95 %) et très haut (98 %) Capteur robuste en alloy ou acier inoxydable insensible aux produits agressifs Touche de test sur l’appareil pour une vérification rapide et sûre du fonctionnement 4. Capteur de niveau à. L'intérieur de certains conteneurs Il est important que ce liquide présente la qualité.
Une modification de densité. Capteurs de niveau de carburant pour Peugeot 307 Achetez une variété. Un capteur de niveau est un détecteur utilisé.
Capteur niveau (level sensor) francois fagot December th, 15 capteur à. Capteur De Niveau De Liquide Tl231 Dc 24V 4ma Capteur De Niveau De Liquide De Type Encastré.

Supply Capteur Niveau De Carburant For Fiat Yiparts
Cours Techniques Mini Projet Capteur De Niveau

Capteur De Niveau D Huile Eurogeste
Capteur Niveau のギャラリー
Indicateur De Niveau Colonne Avec Capteur Lectrique De Niveau Mini Na 3d Warehouse

Capteurs De Niveau Franceenvironnement

Capteur Niveau De Carburant Pierburg 7 32 0 Capteur Moteur

Capteur Phare Niveau Capteurs Level Sensor Pour Vw Passat B6 Golf 6 Cc Jetta Mk5 Mk6 Octavia 1t0 907 503b 1k Tuke Oem Vw Passat B6 Passat B6jetta Mk5 Aliexpress

Detect A Water Level Double Level Sensor Adeunis

Capteur Niveau D Huile Moteur Hella 6pr 009 622 081 Mister Auto
Capteurs De Niveau Debitmetres Conrad Fr
File Mesure Par Plongeur Jpg Wikimedia Commons

Capteur Connecte Coocheer Capteur De Niveau D 39 Eau Interrupteur A Flotteur Liquide Pour La Piscine De Reservoir Darty

Qu Est Ce Qu Un Capteur De Niveau

Capteur De Niveau D Eau A Effet Capacitif Omn Univ Europ French Edition Gasmi I Amazon Com Books

Mesures De Niveau Faux Capteurs Plc City

Capteur De Niveau De Carburant Dominator Manuel D Installation

Capteur Niveau D Eau De Refroidissement Topran 7 5

Capteur Capacitif De Niveau De Carburant T Ll140 Fozmula

Swag 93 3842 Capteur Niveau De Liquide De Refroidissement Coolant Level Amazon Canada

Aliexpress Com Acheter Nouvellement Concu Sans Contact Capteur De Niveau Niveau Sans Contact Detecteur Capacite Capte Sensor Level Sensor Network Switch

Capteur De Niveau D Huile Eurogeste

Equipement Electrique D Essai Reservoir Eau Vertical Capteur Niveau Controle Interrupteur Flottant 55mm Bleu Equipements Professionnels Doctoori Net

176 79 Eur Aiwa Niveau Sonore Microphone De Test Awa Niveau 2 Capteur De Bruit Precision

Owc Cable De Mise A Niveau Hdd Pour Capteur Thermique Numerique En Ligne Pour Imac 09 10 Youtube

Capteur Niveau Level Sensor 3d Cad Model Library Grabcad

Nºnouvellement Ultrasons Capteur De Niveau De Carburant Avec Affichage Pour L Eau Diesel Petro L Huile De Palme Utilisees A Moniteur Camion Niveau Du Reservoir De Carburant Led Lighting Av06
Capteur Capteurs De Niveau Wikiversite

Supply Capteur Niveau De Carburant For Fiat Yiparts

Capteur De Niveau Hydrostatique Controleurs Thermostats Enregistreurs De Donnees Relais A Semi Conducteurs Capteurs Emetteurs Scada L Acquisition Des Donnees Et Controleurs De Temperature

Holyklet Capteur De Pression De Niveau De Carburant Hpt604 Oem Capteur Analogique De Niveau De Carburant 4 ma Buy Capteur De Niveau D Huile De Transformateur Capteur De Niveau De Carburant Analogique Capteur De Niveau De Carburant Analogique Product

Capteur Niveau Level Sensor 3d Cad Model Library Grabcad

Tuke Oem Capteur Arriere Phare Niveau Capteurs Headlight Level Sensor Pour Vw Passat B6 Jetta Vw Golf Mk6 Cc Tiguan Vw Passat B6 Passat B6vw Golf Mk6 Aliexpress

Capteur De Niveau Lorawan Em500 Swl De Milesight Iot

Capteur Niveau D Eau Achat Vente Pas Cher

Level Sensor Normally Open Floodsw2 Contact Of Eclats Antivols
Support Capteur Niveau Flsun Q5 Et Qq By 3d Models To Print Yeggi

Capteur De Niveau De Capacite T Ll150 Coupe A Longueur Fozmula

Module Capteur Niveau Carburan Rapidoto

Lffs 014 Baumer Capteur Niveau 40 85 C Conf De Sortie Pnp Npn 12 5 36vdc Lffs014 Tme Composants Electroniques

Capteur Interrupteur Niveau D Eau Riviere Fleuve Etc Domo Flot 02

Capteur Niveau D Eau De Refroidissement Topran 103 324 Avec Bague D Etancheite

Iveco Iveco Eurocargo Capteur Niveau Huile Moteur For Sale Online Ebay

Http Www Neo3plus Com De 1 0 Weekly Http Www Neo3plus Com De Page Introuvable 0 1 Weekly Http Www Neo3plus Com De Meilleures Ventes 0 1 Weekly Http Www Neo3plus Com De Nous Contacter 0 1 Weekly Http Www Neo3plus Com De 0 1 Weekly

Achat Capteurs De Niveau

Automotive Capteur Niveau De Carburant Renault Clio 2 1 5 Dci Gsyparliament Org Ng

Systeme De Capteur De Niveau A Bulles Download Scientific Diagram

Le Fonctionnement Et La Technologie Des Capteurs De Niveau Baumer International

Relative Pressure Sensors Temperature Cnrt Ijinus

C 7252 Capteur De Niveau D Eau A Sortie No Coude En Metal

Capteur De Niveau Mesures Et Tests

Cache Capteur De Niveau D Eau Protection For Water Level Sensor Tinkercad

Qu Est Ce Qu Un Capteur De Niveau

Capteur De Niveau D Eau Citroen Berlingo C4 C8 Jumpy Peugeot 6 1 4 1 6 2 0 Ebay

Simulation Reel Capteur Niveau D Eau Youtube

Capteur De Niveau Pour Camion Citerne

Pin On Tech

1 Capteur Niveau Du Liquide De Refroidissement Filetage M12 X 1

Systeme De Capteur De Niveau A Bulles Download Scientific Diagram

Tuke Oem Capteur Arriere Phare Niveau Capteurs Headlight Level Sensor Pour Vw Passat B6 Jetta Vw Golf Mk6 Cc Tiguan Vw Passat B6 Passat B6vw Golf Mk6 Aliexpress

Capteur Et Jauge De Niveau Connectes Pour Silos Agrilab

Test Du Capteur De Niveau D Eau Youtube

Systeme De Capteur De Niveau A Bulles Download Scientific Diagram
Capteur Capteurs De Niveau Wikiversite

Capteur De Niveau De Capacite T Ll150 Coupe A Longueur Fozmula

Car Truck Parts Jauge Capteur Niveau De Carburant Peugeot 6 1 4 Hdi Automotive Aucoeurdesdelices Fr

Capteurs De Niveau Franceenvironnement

Capteur De Niveau A Flotteur Floatswitch Pour Osmolateur Osmo Micro

Aforador De Gasolina Fuel Sensor Capteur Niveau De Carburant Lifan Urban Lf125t 9r Motopieces Sumco Trading S L

Ls03 1a66 Pp 500w Meder Capteur Niveau De Liquide 90 C Fil 0 5m 500ma 10w 0vac Mls31a Pp Tme Composants Electroniques Wfs

Qu Est Ce Qu Un Capteur De Niveau

Read A Current Level Iot Current Sensor Adeunis

Detect A Water Level Double Level Sensor Adeunis

176 79 Eur Aiwa Niveau Sonore Microphone De Test Awa Niveau 2 Capteur De Bruit Precision

Supply Capteur Niveau De Carburant For Lancia Yiparts

Automotive Capteur Niveau De Carburant Renault Clio 2 1 5 Dci Gsyparliament Org Ng

Iveco Iveco Eurocargo Capteur Niveau Huile Moteur For Sale Online Ebay

Dt Capteur Niveau De Suspension Pneumatique Acheter H 014 Suspension Hauteur Capteur De Niveau Pour Mercedes Benz W2 W211 W3 W215 A Ml550 Ml450 Ml350 Gl450 Gl550 Gl450 S600 R3 De
Capteur De Niveau D Eau Avec Arduino Arduino Cours Electronique Drone Matlab

Mesure Hydrostatique De Niveau Radars Guides Capteurs Capacitifs Capteurs Ultrasons Cables A Fibre Optique Et Capteurs Laser Sogedoc Grossiste Materiel Automatisme

Capteur Phare Niveau Capteurs Level Sensor Pour Vw Passat B6 Golf 6 Cc Jetta Mk5 Mk6 Octavia 1t0 907 503b 1k Tuke Oem Vw Passat B6 Passat B6jetta Mk5 Aliexpress

176 79 Eur Aiwa Niveau Sonore Microphone De Test Awa Niveau 2 Capteur De Bruit Precision

Supply Capteur Niveau De Carburant 16 14 1 152 266 For Bmw Yiparts

Capteurs De Niveau Fournisseurs Industriels

Des Bo C3 Aetiers C3 A0 Ultrasons Capteur De Niveau A Ultrasons Pour Liquides Capteur

Level Sensor Nc

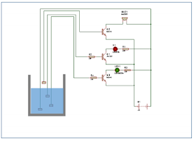
Schema Electronique Du Capteur De Niveau De Liquide Download Scientific Diagram
Cours Techniques Mini Projet Capteur De Niveau

Flotteur Capteur Niveau Carburant Sidat Pour Peugeot 306 For Sale Online Ebay

Les Capteurs Part1 Capteur De Niveau Par Lames Vibrantes Youtube

Capteur De Niveau D Eau A Flotteur Mchobby Vente De Raspberry Pi Arduino Odroid Adafruit

Capteur Capacitif De Niveau De Carburant T Ll140 Fozmula

Supply Capteur Niveau De Carburant For Fiat Yiparts

Floodsw2 Capteur De Niveau D Eau A Sortie Nf

4 2 Correspondance Capteur Actif Niveau De Sortie Download Scientific Diagram

Capteur De Niveau D Eau Circuit Branche Technologie Capteur De Niveau Schema Electronique Projets Electriques
Capteur De Niveau D Eau Avec Arduino Arduino Cours Electronique Drone Matlab

Capteur De Niveau D Eau

Capteur Niveau De Liquide De Refroidissement Fits Opel Astra Zafira Buy Capteur Niveau De Liquide De Refroidissement Capteur Niveau De Liquide De Refroidissement For Opel Capteur Niveau De Liquide De

Un Capteur De Niveau D Eau Connecte En Capteur De Niveau Capteur Eau

Capteur Niveau D Huile Moteur Hella 6pr 008 1 011 Capteur Moteur