Motor Driver Pwm

Some Power Pwm Drivers For Electric Dc Motors

Buy 1 8 12v 2a Pwm Dc Motor Speed Controller Online

What Is Pwm Motor Control 4qd Electric Motor Control
Motor Driver Pwm のギャラリー

Pwm Vezerlo Speed Motor 12v By Tl494 Circuit Diagram Motor Speed Electronics Circuit

Pwm Control Of Motor Speed Design Build Code Engineering Projects

Rhino Dc Motor Driver 40v a W T Pwm Speed Control Rhino Dc Motor Driver 40v a W T Pwm Speed Contro Rmcs 2302 2 250 00 Robokits India Easy To Use Versatile Robotics
Q Tbn And9gcqq1sezm xt7strjd4whi Sh7dbjwttnaeiywyhjaifx Ldma Usqp Cau

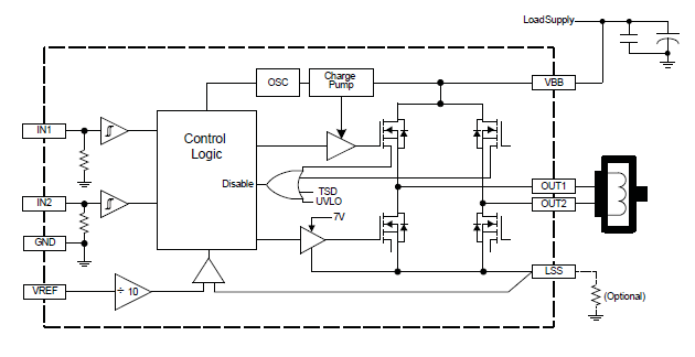
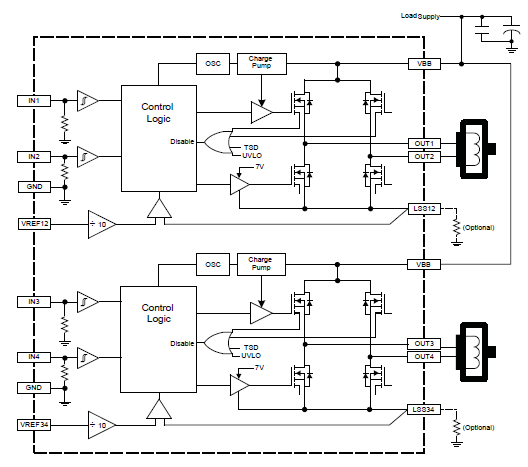
3966 Dual Full Bridge Pwm Motor Driver Datasheet Catalog

Usb 16 Channel Pwm Servo Motor Driver Controller Stm32

Yeeco Dc Motor Speed Pwm Controller Board 10v 12v 24v 30v 1w Dc Adjustable Speed Motor Driver Regulator Reversible Reversing Switch Led Indicator Switch Function Controls Amazon Canada

Best Top 10 Motor Driver Pwm Brands And Get Free Shipping A6
Dc 12 30v 5a H Bridge Brush Motor Driver Pwm Brake For Smart Car Arduino Business Industrial Stepper Controls Drives Alberdi Com Mx

4a Pwm Controlled Unipolar Stepper Motor Driver Using Stk672 740 Electronics Lab Com

Dc Motor Speed Controller Pwm 0 100 Overcurrent Protection Second Circuit Brushless Motors 3phase Inverters Schematics

Pic Pwm Motor Driver Northwestern Mechatronics Wiki

High Voltage Pwm Motor Controller Mosfets Explode Electrical Engineering Stack Exchange

5a 12vdc Pwm Motor Speed Controller Kit Jaycar Electronics

Arduino Dc Motor Control Tutorial L298n Pwm H Bridge

A 555 Timer Pwm Motor Controller Eeweb

Arduino Dc Motor Control Using L298n Motor Driver Pwm H Bridge Electronics Mini Projects Arduino Electronic Circuit Projects

555 Pwm Led Dimmer Circuit Diagram Power Battery Saving Eleccircuit Com

Some Power Pwm Drivers For Electric Dc Motors

1 5a Mini Dual Channel Dc Motor Driver Module L298n Pwm Speed Control Diymore

Dc Motor Controller Dc Motor Controller Pwm Stepless Switch High Power Drive Board For 6v 12v 24v 30v Replaceable Parts Amazon Co Uk Business Industry Science

Dc Motor Controller

Import 03l Brushless Bldc Motor Driver Pwm Dc Motor Driver Board From China Find Fob Prices Tradewheel Com

75 Volt 10 Amp Mosfet H Bridge Pwm Motor Driver Amplifier

Toshiba Launches Dual H Bridge Motor Driver Ic With Pwm Control For Mobile Devices And Home Appliances Business Wire

Pulse Width Modulation Used For Motor Control

Pwm Motor Speed Control Circuit With Diagram For Dc Motor

12v 24v 10a Pwm Control Dimmer Of Speed For Dc Motor Electronics Projects Circuits

4a Pwm Controlled Unipolar Stepper Motor Driver Using Stk672 740 Electronics Lab Com

Electronica Projects

Pwm Control Of Motor Speed Design Build Code Engineering Projects
Q Tbn And9gcrx12lvxmp2m0 Scufhxe1df8 Lnwfx 4p Ns9ic7vo1ymsvost Usqp Cau

Control Pwm Motor Driver Download Scientific Diagram

Arduino Dc Motor Control Using L298n Motor Driver Pwm H Bridge

Dual Dc Motor Driver Board H Bridge Pwm Dc Motor Drive Module Mosfet Irf35 12v 24v 10a Peak 30a With Brake Function Motor Driver H Bridge Moduledriver Motor Aliexpress
Pwm Pulse Generator For Stepper Motor Driver Speed Control Hcmodu0062 Shopee Indonesia

Dual Dc 3 5a H Bridge Motor Driver Board Reverseable Pwm Speed Controller Ebay

10 50v 150a 7500w Programable Reversible Dc Motor Speed Controller Pwm Control 12v 24v 36v 48v Soft Start Forward Reverse Switch Motor Controller Aliexpress

3a Current Brushless Dc Motor Driver Pwm Control For Sensorless Bldc Motor
1

12v 24v Pwm Motor Controller Circuit Using Tl494 Irf1405

Arduino Dc Motor Control Tutorial L298n Pwm H Bridge

16 Channel I2c Pwm Motor Driver Module Open Impulseopen Impulse

H Bridge Microchip Pic Microcontroller Pwm Motor Controller Ermicroblog

Arduino Dc Motor Control Using L298n Motor Driver Pwm H Bridge Arduino Electronics Mini Projects Simple Arduino Projects

Pololu muv Single Brushed Dc Motor Driver Carrier

Rf Wireless Pwm Dc Motor Speed Controller

Dc Motor Driver Using Power Mosfets Pwm Controlled 30a Half Bridge 10 Steps Instructables

Some Power Pwm Drivers For Electric Dc Motors

Motor Driver Pwm Controller Module Dc 9 60v a Dc Motor Speed Controller Pwm Stepless Speed Control Module Adjustable Driver Module

What Is Pwm Motor Control 4qd Electric Motor Control

Lmd100t Dc Motor Driver Module Speed Regulator Board Pwm H Bridge Uk Ebay

Pulse Width Modulation Used For Motor Control

China 12v 48v High Current Pwm Dc Motor Controller China Pwm Dc Controller Dc Controller

E Motor Driver Pwm Controller 12 48v 50a Reversible

A Powerful 30a Dc Motor Driver Using Power Mosfets Pwm Controlled Half Bridge Technology Pcbway

Simulink Model Of Dc Motor With Pwm Controller Download Scientific Diagram

Ab 012 Driving Vibration Motors With Pulse Width Modulation Precision Microdrives
Stepper Motor Driver Controller Pwm Pulse Signal Generator Speed Regulator D Ebay

Generic 12v 30a Pulse Width Modulator Pwm Dc Motor Speed Control Rc Controller Amazon Com

Arduino Dc Motor Control Tutorial L298n Pwm H Bridge

Need Help With Pwm Motor Speed Controller Circuit Electrical Engineering Stack Exchange
954 Dual Full Bridge Dmos Pwm Motor Driver

4qd Tec Pwm Speed Control
3

How To Build A Simple Pwm Dc Motor Speed Controller Using Atmega8 Microcontroller Mosfet And Pot Youtube

Buy Brushless Motor Controller Dc 12 36v 500w Pwm Board At Low Price

Arduino Dc Motor Control Tutorial L298n Pwm H Bridge

Easy To Build Dual H Bridge Pwm Controlled Dc Motor Driver Elektor Magazine

H Bridge Pwm Motor Driver Amplifier Eeweb

L298 2a Dual Motor Driver Module With Pwm Control Pulse Width Modulation Dc Motor Driver Board Pulse Width Modulation Direct Current Motor Driver Board Pwm Direct Current Motor Driver Board प डब ल य एम ड स

Motor Driver Speed Control With An Arduino Firgelli

Dc Motor Control Tutorial L293d Motor Driver Pwm H Bridge

Control Large Dc Gearmotors With Pwm Arduino Dronebot Workshop

Dc 5v 35v 5a khz Led Pwm Dc Motor Controller Speed Regulation Dimmer Diymore

Dc Motor Speed Control With 8051 c51 c52 Microcontroller Using Pwm Technique And L293d Motor Driver

Pic Pwm Motor Driver Northwestern Mechatronics Wiki

Some Power Pwm Drivers For Electric Dc Motors

Electronica Projects

Dc Motor Driver High Power Mos Fet Trigger Drive Switch Module Pwm Adjustable Controller Dc 4 60v Stepper Motor Driver Module Controller Dc Controller Controlcontroller 60v Aliexpress

555 Pwm Led Dimmer Circuit Diagram Power Battery Saving Eleccircuit Com

Diy 555 Pwm Dc Motor Controller Youtube

Lyws Brushless Motor Controller Normal Reverse Pwm Control Bldc Driver Board W Heat Sink Dc 6v 50v 380w Amazon Co Uk Diy Tools

Pulse Pwm Generator For Stepper Motor Drivers

Pwm Motor Controller Kit 16a 5 5 30v

16 Channel I2c Pwm Motor Driver Module Open Impulseopen Impulse
950 Full Bridge Dmos Pwm Motor Driver

12v 24v Pwm Motor Controller Circuit Using Tl494 Irf1405

Dc Motor Speed Controller Quimat 7 30v Dc 10a 300w Pwm Speed Adjustable Reversible Switch Dc Motor Driver Reversing Switch Controls Industrial Electrical

555 Pwm Motor Driver Controlled By External Analog Signal Electrical Engineering Stack Exchange

Projectpiles Com Pwm Dc Motor Controller Using Mosfets And Ir2110 H Bridge Driver Project Your Project Resource

In Depth Interface L298n Dc Motor Driver Module With Arduino

12v 40v Dc 10a Dc Motor Pwm Speed Controller Module Pulse Width Modulation Dc Motor Driver Board Pulse Width Modulation Direct Current Motor Driver Board Pwm Direct Current Motor Driver Board प डब ल य एम ड स

Pulse Pwm Generator For Stepper Motor Drivers Hcmodu0062 Forum Hobbycomponents Com

China 12v 30a Pwm Brush Reversible Dc Motor Controller China Pwm Dc Controller Dc Controller

Sa306 60v 8a Low Cost Pwm Brushless Motor Driver Ic Astute Electronics

Sensorless Brushless Dc Motor Drive 300w Bldc Drive Pwm Speed Regulation Rmcs 6613 1 550 00 Robokits India Easy To Use Versatile Robotics Diy Kits

Stepper Motor Controller Pwm Pulse Signal Generator Speed Regulator Board Buy Stepper Motor Controller Board Pwm Dc Motor Controller Pwm Pulse Signal Generator Speed Regulator Board Product On Alibaba Com
Pwm Pulse Generator For Stepper Motor Driver Speed Control Hcmodu0062 Shopee Indonesia

555 Pwm Motor Controller 6 Steps Instructables

Pwm Motor Driver With Mosfet H Bridge And Avr Atmega8