Lm358 Laser Driver Circuit
Http Www Ti Com Lit Ml Ssqw095 Ssqw095 Pdf

Constant Current Laser Diode Driver Using Opa2350 Op Amp Circuit Ideas I Electronic Diy Projects I Robotics

Laser Diode Driver Basics And Design Fundamentals
Lm358 Laser Driver Circuit のギャラリー

Constant Current Laser Diode Driver Circuit Using Opa2350 Opamp Electronics Lab Com

Two Watt Blue Laser Driver 445nm Bogin Jr
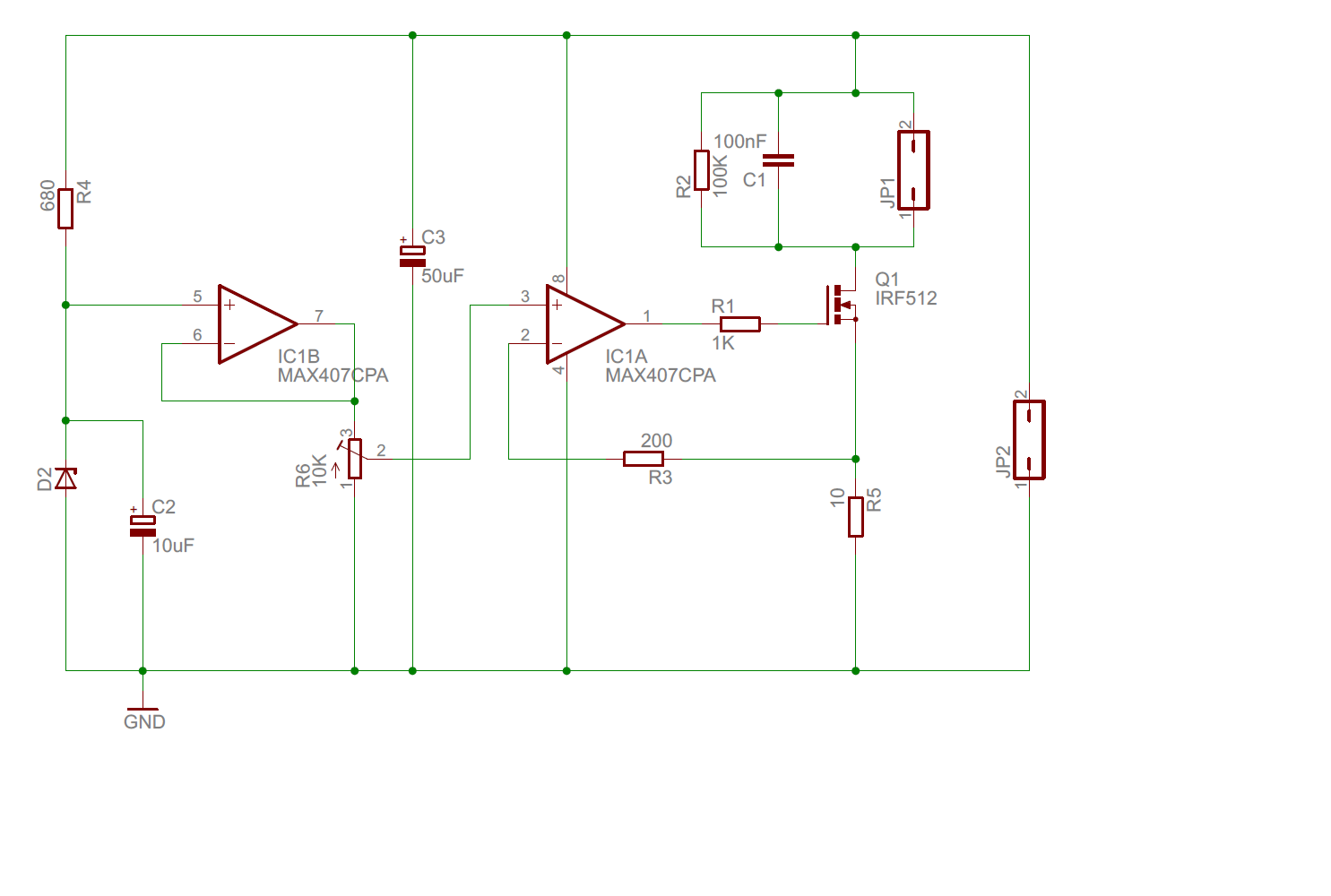
Http Edge Rit Edu Edge P117 Public Circuit design decisions Pdf

The Electrical Circuit Of The Power Supply Of The Laser Diode Is Shown In The Picture Diode Laser Has Three Pins And C Power Supply Power Supply Circuit Power

Sam S Laser Faq Diode Laser Power Supplies

Infrared Ir Based Security Alarm Circuit Using 555 Timer Ic Lm358

Sam S Laser Faq Diode Laser Power Supplies

Pin On Electronica
Http Edge Rit Edu Edge P117 Public Circuit design decisions Pdf

Pdf High Speed Semiconductor Laser Diode Driver With Analog Signal Modulation

Poorman S Laser Diode Driver Codrey Electronics

Sam S Laser Faq Diode Laser Power Supplies

Mains High Low Voltage Protection Circuit With Delay Monitor Homemade Circuit Projects

Making Electronics Neato Botvac Lidar Repair Part 1 Ir Camera Lidar Laser Driver Schematics Debugging

Sam S Laser Faq Diode Laser Power Supplies

Sam S Laser Faq Diode Laser Power Supplies

Sam S Laser Faq Diode Laser Power Supplies
Laser Pointer Driver Board

50 400ma Lm358 Constant Current Driver 3 5 5 0v Hand Held Lasers And Modules V2 Odicforce
Q Tbn And9gcqn07voqcznokyn J0olyxkezc06tynu2qr05ssymggareeyz Usqp Cau

532nm 650nm 780nm 808nm 980nm Laser Diode Drive Circuit Board 3 0 4 5v Dc Diode Chip Board Plcdiode Semiconductor Aliexpress

650nm 0mw Laser Driver Diode Glass Lens And Case Kit Aixiz

0 800ma 3v 4 5vdc Laser Diode Driver Power Supply For Oclaro 700mw Orange Red Ld Supply Power Aliexpress

Laser Diode Driver Circuit

Laser Diode Driver Circuit Diagram

Laser Diode Driver Circuit Diagram

Driving Laser Diodes Comparing Discrete Vs Integrated Circuits Ee Times

Chinese Made Universal Charger Schematic Circuit Diagram
Laser Diode Driver Circuit Lm358

Prints

Capacitors On Current Source All About Circuits

Laser Sound Transmission Circuit Electronics Projects Circuits

How To Modify A Green Laser Pointer With An External Power Supply Bright Hub Engineering

Sam S Laser Faq Diode Laser Power Supplies
Laser Diode Ld Diffractive Optical Element Doe Laser Module Laser Laser Light Zhongshan Hetong Optics Electronic Technology Co Ltd Pcba驱动板5
Http Www Ti Com Lit Ml Ssqw095 Ssqw095 Pdf

How To Make A Constant Current Source Power Supply Circuit Custom Maker Pro

Unstable Feedback In Opamp Mosfet Circuit For Voltage Controlled Current Source Electrical Engineering Stack Exchange

Optimizing Precision Photodiode Sensor Circuit Design Analog Devices

Two Watt Blue Laser Driver 445nm Bogin Jr

Laser Diode Driver Basics Wavelength Electronics

Sam S Laser Faq Diode Laser Power Supplies

Sam S Laser Faq Diode Laser Power Supplies
Light Sensitive Intruder Alarm Circuit Diagram Using 555 Ic And Ldr

Laser Driver Board V1 30 330ma Optional Ttl Odicforce

50 250mw Red Green Laser Driver Circuit Board Constant Current Board Board Boardboard Circuit Aliexpress

Green Laser Wiring Diagram Daewoo Cielo Workshop Manual English Begeboy Wiring Diagram Source

Sam S Laser Faq Diode Laser Power Supplies

0 800ma 3v 4 5vdc Laser Diode Driver Power Supply For Oclaro 700mw Orange Red Ld Supply Power Aliexpress

Laboratory Power Supply Circuit Homemade Circuit Projects

Laser Diode Driver Circuit Homemade Circuit Projects

Sam S Laser Faq Diode Laser Power Supplies

Make A Reverse Car Parking Circuit Using Lm358 Ic Kt953 Rees52

Understanding The Basics Of Laser Diode Drivers Koheron

Laser Diode Driver Boards Odicforce
Http Edge Rit Edu Edge P117 Public Circuit design decisions Pdf

Sam S Laser Faq Diode Laser Power Supplies

Sam S Laser Faq Diode Laser Power Supplies

Ttl Controlled Laser Diode Driver Updated Schematics Diode Laser Laser Lights

Laser Security Alarm Circuit Circuits Diy Simple Electronic Circuits

Make A Laser Security System Using 555 Timer Ic And Lm358 Ic Kt949 Rees52

How To Wire This Green Laser Module Diode Electrical Engineering Stack Exchange

Lm358 Constant Current Laser Driver Circuit Archives Circuit Ideas I Electronic Diy Projects I Robotics

Applied Sciences Free Full Text Charge Line Dual Fet High Repetition Rate Pulsed Laser Driver

Testing Of A Different Laser Drivers From Ebay Endurancelasers

0 300ma Variable Current Step Up Boost 405nm Laser Driver Board Hand Held Lasers And Modules Odicforce

Ne555 Pulse Module Lm358 Duty Cycle And Frequency Adjustable Module

Db 7259 Laser Diode Circuit Free Diagram

Sam S Laser Faq Diode Laser Power Supplies

Applied Sciences Free Full Text Charge Line Dual Fet High Repetition Rate Pulsed Laser Driver

Buck Regulator Controls White Led With Optical Feedback Lm2575 Lm358

Precision Constant Current Laser Drivers

Sam S Laser Faq Diode Laser Power Supplies

Constant Current Laser Diode Driver Circuit Using Opa2350 Opamp Electronics Lab Com

How To Make A Constant Current Source Power Supply Circuit Custom Maker Pro
Q Tbn And9gctwpuluugpwp8hh0kb8savb1alijktsymksky8p1iesp09onj90 Usqp Cau
Laser Driver Ttl Confusion Laser Pointers
Q Tbn And9gctuyal A0nk4 Uf5padjzn3shb0cfesjikiwdfgrzqymtxypueh Usqp Cau
Constant Current Laser Diode Driver 80 500ma W Ttl Aixiz

Laser Diode Driver 11 Steps Instructables

Sam S Laser Faq Diode Laser Power Supplies

0 1500ma Lm358 Fet Laser Diode Driver 405nm 445nm 635nm 650nm Ir Diodes Odicforce

230v Led Driver Circuit Diagram Working And Applications Circuit Diagram Led Drivers Led

Testing Of A Different Laser Drivers From Ebay Endurancelasers

Laser Diode Driver Basics Wavelength Electronics
Http Www Ti Com Lit Ml Ssqw095 Ssqw095 Pdf

Adjustable Constant Current Laser Diode Led Driver Electronics Lab Com

Precision Constant Current Laser Drivers

Driving Laser Diodes Comparing Discrete Vs Integrated Circuits Ee Times

Laser Diode Driver Circuit

5 30 Free Shipping Sg3525 Lm358 Inverter Driver Board Sg3525 At M Fasttech Com Fasttech Mobile
Http Www Ti Com Lit Ml Ssqw095 Ssqw095 Pdf

Laser Diode Driver Using Lm317 Voltage Regulator Ic
Http Edge Rit Edu Edge P117 Public Circuit design decisions Pdf
Q Tbn And9gctphiij Vrcur7g7dolbftli5gk57eoh6y9j3qe1khb8wrpshjg Usqp Cau

0 1600ma 17mm Circular Boost Driver Board For 405 And 445nm Laser Diodes Odicforce

Project 450 A 7w Blue Laser Driver
Constant Current Laser Driver

Laser Tripwire Security Alarm Using Ne555 Timer Ic

What Is The Difference Between Using Mosfet And Bjt For Op Amp Based Current Source Electrical Engineering Stack Exchange

Which Design To Choose For Highly Stable Led Or Laser Diode Driver Electrical Engineering Stack Exchange