Exercice Organigramme

Problematique 8 Comment Programmer Un Feu De Carrefour Technologie Cycle 4 Saint Gab

Examen Organigrame
Http Www Clg Puget Ac Aix Marseille Fr Spip Sites Www Clg Puget Spip Img Pdf Organigramme Pdf
Exercice Organigramme のギャラリー

Staf13 Exercice 1 Open Universitat

Classification Des Exercices De Mathematiques Sans Frontieres

Chapitre 2 L Organisation De L Entreprise

Technologie Losfeld Decouverte Programmation Organigramme

Fiche Brevet N 6 L Organigramme Algorithme 2 Etude De L Organigramme Du Distributeur De

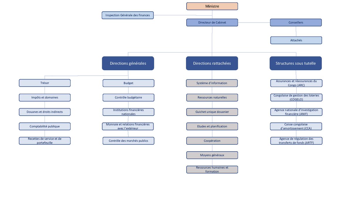
Min Finances Cg در توییتر Le Ministre Des Finances Et Du Budget S Appuie Dans L Exercice De Ses Fonctions Sur Un Organigramme Compose De Son Cabinet De L Inspection Generale Des Finances De Directions
2
2

L Entreprise Et Son Environnement Exercices Corriges Pdf Fsjes Ofppt Cours

Exercice 3 Tp6 Robotic Microcontroller Educational Knowledgepage Network Of Excellence
/image%2F2234779%2F20171013%2Fob_7879c5_dm-01.jpg)
Exercice La Technologie Par M Gerand College Rabelais Niort

Organigrammes Exercices
Organigramme Banque Nationale Pour Le Developpement Economique

1 3 Organigramme Liste Des Filiales Importantes Relations Mere Filles 1 Presentation Du Groupe Document D Enregistrement Universel Exercice 19

Organigramme Des Differentes Techniques Math Inversees3 Emes

Organigramme Hierarchique Organigramme Hierarchique Organigramme Aide Soignante
Http College Bourbon Ac Reunion Fr Wp Content Uploads Sites 10 04 3 Techno Fiche Travail Organigramme Exercices Semaine Du 27 Avril Au 1er Mai Pdf

Devoir 3 Exercice 5 Technologie Cned 3eme Digischool Devoirs

Corrige De L Exercice Le Site De La Classe

Activites 4

L2 Micro Exercice Sur L Organigramme De La Bulac Le Blog De Micro Et Macroeconomie De L Inalco

Calameo Exercices Organigramme
Http Www Kingkongevenement Com Cbruneau Perso Frames Pagetechno Atelecharger Automatisme 3eme Fichebrevet Pdf

Bonjour Pouvez Vous M Aider A Un Exercice D Organigramme En Technologie Svp Nosdevoirs Fr

Exercices Gestion Des Urgences Ontario

Bonjour Je Suis En 4eme Et J Ai Un Devoir Maison A Rendre Demain En Technologie C Est Sur L Es Nosdevoirs Fr

Devoir 3 Exercice 5 Technologie Cned 3eme Digischool Devoirs

Exercices Corriges En Management 1 Docsity

Microprocesseurs Technologue Pro

Problematique 1 Comment Programmer Un Systeme Automatise Technologie Cycle 4 Saint Gab

Gouvernance Organigramme Fonds De Solidarite Ftq

Corrige De L Exercice Le Site De La Classe

Description D Un Algorithme Avec Un Organigramme Technologie Melh

Bonjour Je Ne Comprend Pas Du Tout Cet Exercice De Technologie Nosdevoirs Fr

Problematique 1 Comment Programmer Un Systeme Automatise Technologie Cycle 4 Saint Gab

2 Principaux Symboles Utilises Pour La Construction D Un Organigramme Traitement Pdf Free Download
Kmarx Villejuif Ac Creteil Fr Wordpress Wp Content Uploads 03 3eme Techno Correction Exercice Pdf

Exercice 2 Tp5 Robotic Microcontroller Educational Knowledgepage Network Of Excellence

Calameo Exercices Organigramme
Exercice Creer Un Organigramme Anime

Exercice 1 Le But De Cet Exercice Est D Ecrire Un Esprit Am
Td1 Algorithmes Premiers Pas Equation Du Second Degre Algebre

Devoir 3 Exercice 5 Technologie Cned 3eme Digischool Devoirs

Organigramme De L Open Universite Exercice 1

Problematique 8 Comment Programmer Un Feu De Carrefour Technologie Cycle 4 Saint Gab
De L Algorithme A L Organigramme 5eme College Les Quatre Saisons

L Algorigramme Ou Logigramme Technocollege 4eme
De L Algorithme A L Organigramme 5eme College Les Quatre Saisons

Problematique 8 Comment Programmer Un Feu De Carrefour Technologie Cycle 4 Saint Gab

Organigramme
2

Examen Organigrame
Http Portefolio Sacrecoeur Ploermel Fr Artefact File Download Php File 430 View 147

Bjr Aidez Moi A Faire L Organigramme De Cette Exercice Svp Nosdevoirs Fr

Exercices Corriges En Management 1 Docsity

Flexion Composee Resumes Et Exercices Resolus
De L Algorithme A L Organigramme De Programmation 4eme College Les Quatre Saisons

Exercices Sur L Algorithme Et Programmation Web Utilisation Des Structures De Controle
Algorithmiqueexoscorrigesplanche2 Variable Mathematiques Nombre Reel
Schertzeric Org Troisieme Ci2 Automatismes cours Auto exercice Pdf
Http andas Free Fr Img Pdf Systeme Automatise Pdf
De L Algorithme A L Organigramme 3eme College Les Quatre Saisons
Http College Bourbon Ac Reunion Fr Wp Content Uploads Sites 10 04 3 Techno Fiche Travail Organigramme Exercices Semaine Du 27 Avril Au 1er Mai Pdf
Exercice Structure Orga Docx Boulangerie Affaires

Organigramme Hierarchique Organigramme Hierarchique Organigramme Aide Soignante
De L Algorithme A L Organigramme 5eme College Les Quatre Saisons

Exercice 1 Schematiser Des Algorithmes
2

L Algorigramme Ou Logigramme Technocollege 4eme

05 Exercice Organigramme تحديد العدد الاكبر Youtube

Problematique 8 Comment Programmer Un Feu De Carrefour Technologie Cycle 4 Saint Gab

Organigramme Technologie 3eme Exercice Corrige
Http Www Clg Puget Ac Aix Marseille Fr Spip Sites Www Clg Puget Spip Img Pdf Organigramme Exercice Correction Pdf

Organigrammes Exercices

Les Organigrammes Ou Algorigrammes Et L Algorithme Technologie College Leognan

Organigrammes Exercices

Corrige Exercice 1 Le Site De La Classe

Calameo Exo Logique

Problematique 8 Comment Programmer Un Feu De Carrefour Technologie Cycle 4 Saint Gab

Organigramme Hierarchique Organigramme Hierarchique Organigramme Exercice

Evaluation De Sciences N 6 Exercice N 1 Exemple D Une Alarme Anti Effraction

Technologie Losfeld Decouverte Programmation Organigramme

Completer Un Organigramme Techno Chamandier

Clic Formation Exercice 4 Creer Un Smart Art

Exercice Automatisme Grafcet

Www U Boox Com Exercices Corrige De Sciences De La Vie Et De La Terre
De L Algorithme A L Organigramme 3eme College Les Quatre Saisons

L Algorigramme Ou Logigramme Technocollege 4eme

Problematique 1 Comment Programmer Un Systeme Automatise Technologie Cycle 4 Saint Gab
De L Algorithme A L Organigramme 3eme College Les Quatre Saisons

Problematique 8 Comment Programmer Un Feu De Carrefour Technologie Cycle 4 Saint Gab

Structure Organisationnelle Ordre Des Chiropraticiens Du Quebec

Exercice 8 Determinez L Algorithme Permettant A Votre Calculatrice De Donner Les Racines De N Importe Quel Polynome De Degre Ppt Telecharger
Http College Bourbon Ac Reunion Fr Wp Content Uploads Sites 10 04 3 Techno Fiche Travail Organigramme Exercices Semaine Du 27 Avril Au 1er Mai Pdf

Notion D Organigramme

Calameo Corriges Tp Entreprise

Technologie Quatrieme